• 首页
  • 公司简介
  • 企业文化
  • 组织架构
  • 经营范围
  • 项目案例
  • 荣誉资质
  • 公司新闻
  • 行业动态
  • 标准规范
  • 首页
  • 关于我们
    • 公司简介
    • 企业文化
    • 团队实力
    • 技术支持
    • 资质荣誉
  • 业务范围
    • 评估业务
    • 检测业务
    • 消防产品
  • 案例中心
    • 评估案例
    • 检测案例
    • 产品案例
  • 新闻中心
    • 公司新闻
    • 行业动态
    • 标准规范
  • 信息公开
    • 通知公告
    • 招聘信息
  • 相关链接
    • 中华人民共和国应急管理部
    • 中华人民共和国住房和城乡建设部
    • 中国消防协会
    • 四川消防协会
  • 信息公开
    • 公开招租公告(3月13日)
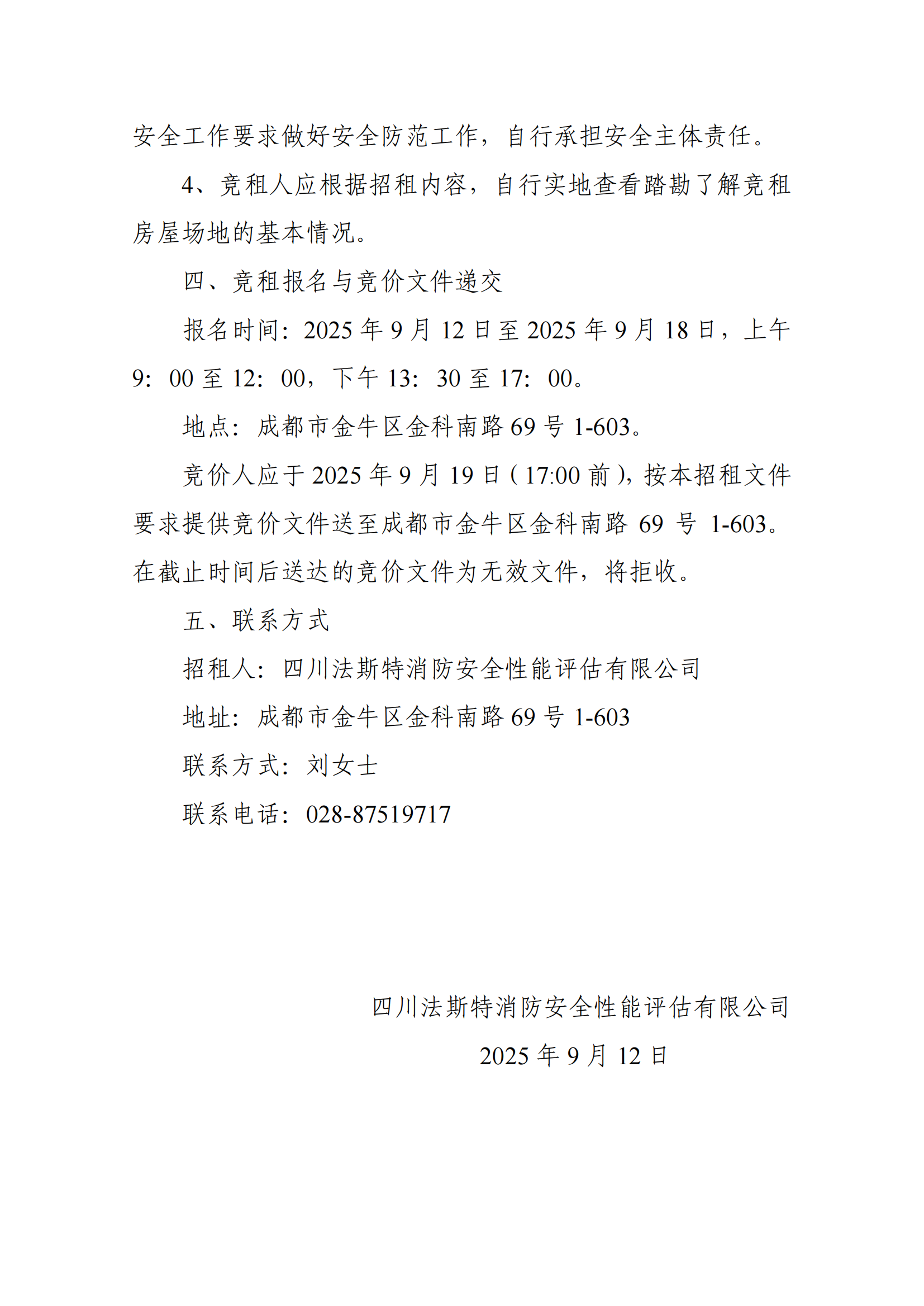
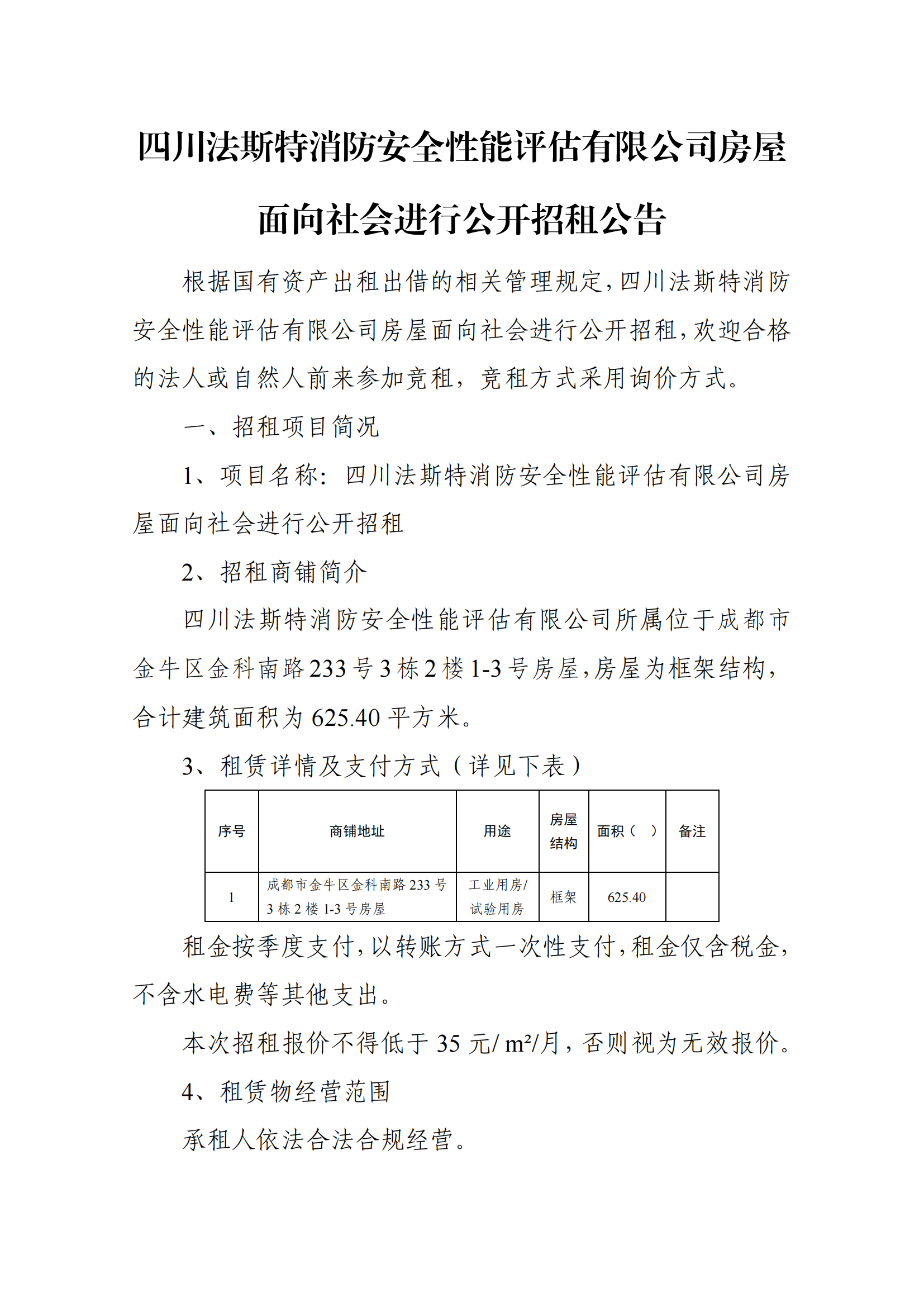
    • 公开招租公告(9月12日)
    • 公开招租公告(10月20日)
  • 联系我们
  • 合作伙伴
附件下载: 《商铺面向社会进行公开招租公告(确定)》.pdf

站内搜索

联系我们

地址:四川省成都市金牛区金科南路69号应急管理部四川消防研究所
电话:028-87519717
评估业务联系人:
唐二明:18981829567
座 机:028-87519716
李 磊:18980552127
座 机:028-87519950
检测业务联系人:
李 磊:18980552127
座 机:028-87519950
产品业务联系人:
杜 毅:18908038954
座 机:028-87519510
孔 剑:18602877165
座 机:028-87519510

邮编:610036

热点新闻

  • 四川法斯特参加四川消防协会2023会员大会喜获“先进单位”称号

     2023-05-19
  • 心有礼,行有仪-四川法斯特开展员工礼仪培训

     2023-10-30
  • 四川法斯特收到中国建筑西南设计院关于成都天府国际机场项目感谢信!

     2023-10-30
  • 四川法斯特公司工会团建活动

     2023-10-30
  • 四川法斯特公司邀请电子科大、西南交大专家进行技术交流与合作共享

     2023-10-30

联系我们

地址:四川省成都市金牛区金科南路69号应急管理部四川消防研究所
电话:028-87519717
评估业务联系人:
唐二明:18981829567
座 机:028-87519716
李 磊:18980552127
座 机:028-87519950
检测业务联系人:
李 磊:18980552127
座 机:028-87519950
产品业务联系人:
杜 毅:18908038954
座 机:028-87519510
孔 剑:18602877165
座 机:028-87519510

邮编:610036

友情链接

扫描二维码

© 2024 四川法斯特消防安全性能评估有限公司 版权所有 | ICP 备案序号:蜀ICP备09011934号